
Also known as RHT-22, RHT-03 and AM2302, the DHT-22 is a small size, compact, dual temperature and humidity sensor. I purchased it to replace the DHT-11 in my uRADMonitor radiation monitor station.
Specs:
Model RHT03
Power supply 3.3-6V DC
Output signal digital signal via MaxDetect 1-wire bus
Sensing element Polymer humidity capacitor
Operating range humidity 0-100%RH; temperature -40~80Celsius
Accuracy humidity +-2%RH(Max +-5%RH); temperature +-0.5Celsius
Resolution or sensitivity humidity 0.1%RH; temperature 0.1Celsius
Repeatability humidity +-1%RH; temperature +-0.2Celsius
Datasheet: here
Here are some variants created by my readers
Vanja’s DHT22 board
DHT22 Eagle SCH
Source code:
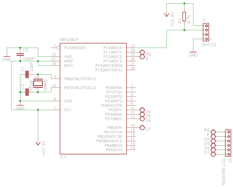
DHT-22, Atmega8 with 16Mhz
DHT-22, Atmega8 with 8Mhz




Hi my friend.
I have been made Temperature and humidity unit from your site with atmega8 and DHT22.
My problem is that the unit do not works correct. On the LCD display I do not have correct screen. On screen I have like a China’s letter.
Please would you like to tell me how I need to put setup to program my atmega8 /because I have option to put max 8MHz exterrnal crystal/ and to send me HEX file for atmega8.
Best Regards
Vanja Halulic
vhalulic@comcast.net
@Vanja, for 8MHz you need to change the F_CPU in the source code. This is why your LCD doesn’t display correctly.
Dear Vanja , I have added the code for 8MHz, including the recompiled HEX, see the end of the article.
great job! It’s very useful for me, thanks!
@xyzz: Excellent!
Hello.
Congratulations for your great job.
I have some doubts about the code.
I have programed ATmega8 with assembler, but I am not used to doing it with C.
In code/sensors/dht22.h, it says:
#define THERM_PIN PINC
#define THERM_DDR DDRC
#define THERM_PORT PORTC
#define THERM_DQ PC0
/* Utils */
#define THERM_INPUT_MODE() THERM_DDR&=~(1<<THERM_DQ)
#define THERM_OUTPUT_MODE() THERM_DDR|=(1<<THERM_DQ)
#define THERM_LOW() THERM_PORT&=~(1<<THERM_DQ)
#define THERM_HIGH() THERM_PORT|=(1<<THERM_DQ)
#define THERM_READ() ((THERM_PIN&(1<<THERM_DQ))? 1 : 0)
What exactly are you doing here?
Thank you for your help.
Thanks a lot for this! Great clean code!
@Blake : glad it helps!
thanks alot
@elahe: you’re welcome
HI MY my firend
are you have the “c” code for DHT22?
I work whit atmega32A
tanks
kamranmmf@yahoo.com
Hello, I flash your GMD.Hex file, and all work, but if I compile from source code, LCD is show “temp: ? and humi:?”
What I do wrong?
P.S. sorry for my bad english.
If you can, send my source code on mail: sanychlxg@mail.ru
Hello, I flash your GMD.Hex file, and all work, but if I compile from source code, LCD is show “temp: ? and humi:?”
What I do wrong?
P.S. sorry for my bad english.
If you can, send *me source code on mail: sanychlxg@mail.ru
Hello, thanks for your great work. I have some questions.
I flash your release hex, and all good work, but if I compile from source code, I see on LCD: Temp:? and Humi:?/
What I do wrong?
Ilia, just by guessing from the little information available, I’d say that most likely you ran into the sprintf problem, see http://www.pocketmagic.net/avr-studio-5-snprintf-vsnprintf-problem-with-floats/
If you’re using a different IDE, check for a similar solution.
Thanx a lot. I work on Linux in Eclipse.
if this help:
in Project settings->C/C++ Build->Settings->Tool Settings->AVR C Linker->General->Other Arguments “-Wl,-u,vfprintf -lprintf_flt -lm”
in Project settings->C/C++ Build->Settings->Tool Settings->AVR C Linker->Libraries->Libraries Path “/usr/avr/lib/avr5”
in`s work for me. Thanx again. You realy help me)))
I’m glad it helped, and thanks for the Eclipse settings – Others might find that useful.
Great Work.
I am having a problem in making the circuit…in Proteus 8.1….where hd44780 has a bus for D0-D7…how do we interface it with atmega8 and display it on the lcd..plz help.